❄️🎁⛄ The Winter Games Tournament is Live! 🎄🎅❄️
Jump to content
  • entries
    46
  • comments
    207
  • views
    41,212

2 Comments


Recommended Comments

Pancakes

Posted

Is that like a state machine?

 

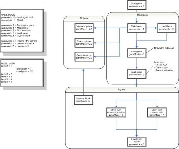
It's a flowgraph!

Guest
Add a comment...

×   Pasted as rich text.   Paste as plain text instead

  Only 75 emoji are allowed.

×   Your link has been automatically embedded.   Display as a link instead

×   Your previous content has been restored.   Clear editor

×   You cannot paste images directly. Upload or insert images from URL.

×
×
  • Create New...