ParaToxic Posted May 2, 2012 Posted May 2, 2012 Hey I made a model for some tests in Cinema4D and exported it in FBX to LE.But now my problem is that LE haven't got phong angle limit ,so you can't see the corners of some parts of the model. Is there a way to fix that or use the phong informations of the FBX file? Here some facts C4D: LE: and a test with a model where you can see a phong error: I hope you can help me Quote
Josh Posted May 2, 2012 Posted May 2, 2012 This is an issue with your modeling program. Whatever the normals are in the exported FBX file are what Leadwerks loads. Quote Let's build cool stuff and have fun.
ParaToxic Posted May 2, 2012 Author Posted May 2, 2012 Have somebody the same problem with C4D and know how to export it correctly? Only the Wavefront exporter of C4D works correctly with the normals Quote
macklebee Posted May 2, 2012 Posted May 2, 2012 easiest fix that should work in C4D since it works in other 3d modeling apps is to just add a small chamfered/beveled edge... but if you have uu3d then you can just select the object and use 3D Tools>AutoSmooth Faces...>Face normal Quote Win7 64bit / Intel i7-2600 CPU @ 3.9 GHz / 16 GB DDR3 / NVIDIA GeForce GTX 590 LE / 3DWS / BMX / Hexagon macklebee's channel
ParaToxic Posted May 2, 2012 Author Posted May 2, 2012 The idea with the bevel works at the bottom ,but I can't bevel all edges in the model.I will test the C4D importer of UU3D Quote
Josh Posted May 2, 2012 Posted May 2, 2012 There might be an option like "Export vertex normals" or "Export smooth groups" you can change. Quote Let's build cool stuff and have fun.
ParaToxic Posted May 3, 2012 Author Posted May 3, 2012 There are no exporter settings to make.I have an old demo version (R11) where I can't change the export settings.I will look at the new R13 version Quote
ParaToxic Posted May 3, 2012 Author Posted May 3, 2012 I found a way to solf this problem ... you have to disconnect the faces which you want to get hard edges ... but of course the number of vertices expands. A few Pictures for demonstratinon Quote
DigitalHax Posted May 3, 2012 Posted May 3, 2012 Hmm... Quote Win7 64bit, Leadwerks SDK 2.5, Visual Studio 2012, 3DWS, 3ds Max, Photoshop CS5. Life is too short to remove USB safely.
saboteur Posted May 3, 2012 Posted May 3, 2012 I had same problem with Cinema4D 11, and the only way to solve it was to fix the model with Unwrap3D. Its a problem from conversion. Quote WINDOWS 10 - UBUNTU 20.04 - [iNTEL i5-3330] [16GB RAM] [NVIDIA GTX 1050ti]
Pancakes Posted May 4, 2012 Posted May 4, 2012 Have you tried Lord Hippos Crysis shaders? I'm not sure if that is your issue but his shader makes all the geometry in Leadwerks have lots more contrast in the way it is lit. Quote Core I5 2.67 / 16GB RAM / GTX 670 Zbrush/ Blender / Photoshop CS6 / Renoise / Genetica / Leadwerks 3
ParaToxic Posted May 4, 2012 Author Posted May 4, 2012 I use the shader ,but it is a SSAO shader,which makes corners a little bit darker like in the real world.It think the problem is that the cinema4D phong tag is a kind of deformer and will not be saved in the FBX or the other formats. @saboteur: can I send you a model with the phong problem and you convert it in UU3D like you made with you models ,because I haven't UU3D and when it works well I will buy it.Would be nice test.zip Quote
Benton Posted May 4, 2012 Posted May 4, 2012 In your modelin program is there a button or option "shade flat"? Quote Windows 7 Professional 64 bit, 16 gigs ram, 3.30GHz Quad Core, GeForce GTX 460 one gig, Leadwerks 2.5, Blender 2.62, Photoshop CS3, UU3D
ParaToxic Posted May 4, 2012 Author Posted May 4, 2012 Yes but only for display ,so the model itself not going to be changed. I only want to add phong with 32° ,nothing else Quote
ParaToxic Posted May 5, 2012 Author Posted May 5, 2012 I tried UU3D and it works very well.Are there any other modellingprogramms available to make that kind of normal smooth ? (Blender,Milkshape...) Quote
Benton Posted May 6, 2012 Posted May 6, 2012 Blender has a "shade smooth" and "shade solid" buttons but I dunno if it exports that. UU3D is amazing, you really should buy that. It is totally worth it. Quote Windows 7 Professional 64 bit, 16 gigs ram, 3.30GHz Quad Core, GeForce GTX 460 one gig, Leadwerks 2.5, Blender 2.62, Photoshop CS3, UU3D
shadmar Posted May 6, 2012 Posted May 6, 2012 I like UU3D, not sure how I would get by without (haven't tried the sdk tools yet), I'm using several engines so unwrapping and model conversions / exporting are all done in UU3D Quote HP Omen - 16GB - i7 - Nvidia GTX 1060 6GB
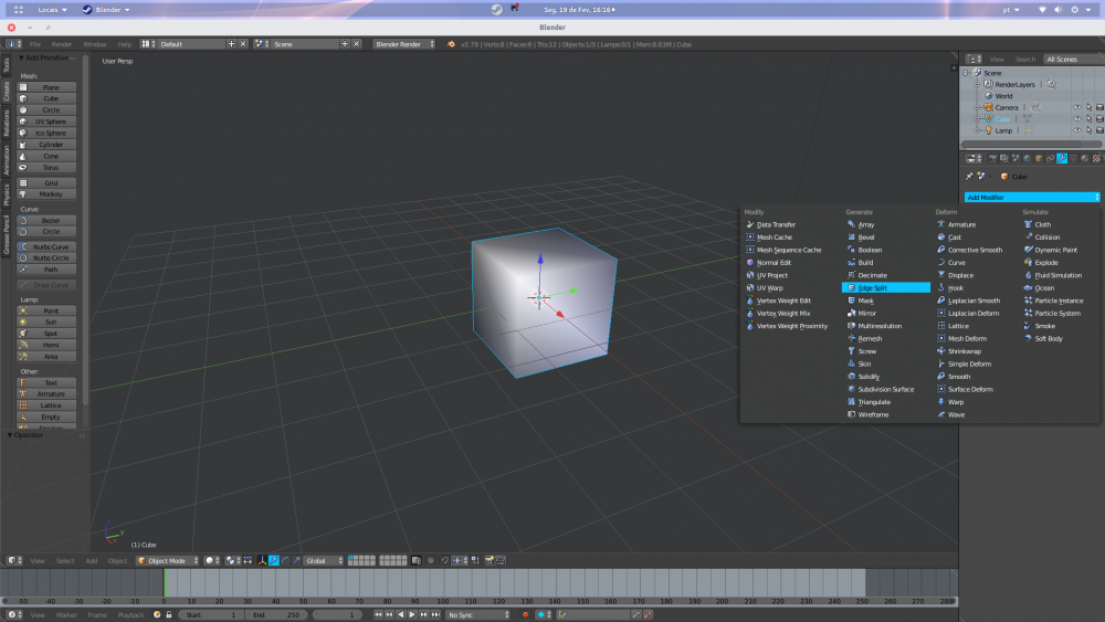
Nangil Posted February 19, 2018 Posted February 19, 2018 I had the same problem with Blender, and resolve like this: Try to add the modificator Edge Split and apply the modificator. This is Leadwerks result: Quote
SlipperyBrick Posted February 20, 2018 Posted February 20, 2018 I would recommend looking at what weighted vertex normals are. You can achieve weighted vertex normals in pretty much any modelling package. As a quick explanation each vertex has a normal (some modelling programs give each face it's own smoothing group which ends up giving you triple the vertices you actually have (triple the normals too, remember every vertex has a normal), to stop this you can put every face of your model in one smoothing group). Weighted vertex normals basically uses the area (the area being referred to as the "weight") of a face to shift the normal of the vertex. This provides a more pleasing look for shading on your models faces. You can use weighted vertex normals to fake rounded edges without adding extra geometry to your model by optionally baking the results to a normal map. There is slightly more to it than I explained above but to get the general gist of how it works the above explanation should give you a quick idea Here is some images: Blender: Leadwerks: 1 Quote
Nangil Posted February 21, 2018 Posted February 21, 2018 Add Edge Loops or Vertex it works, but could be heavy. It's not best solution. Quote
tjheldna Posted February 23, 2018 Posted February 23, 2018 This is all about smoothing groups. Edge loops aren't for the game ready model. That would be for a high poly model that you bake the normal map onto a low poly one. I had problems with LE importing smoothing groups First in MODO 8 not importing but newer version 11 its working again. I'm also now using Akeytsu for animation in which the groups does not import into Leadwerks. I have to use the model editor calculate angle option which is bad for characters or anything other than simple shapes. Thing is the same models export and smoothing groups come across perfectly in other game engines and have always done so. If your using Substance Designer for baking it has become really good at baking a model with a mixture of hard and soft edges. After all that work preparing, baking etc the final result still wont appear in LE correctly because of smoothing groups. A mainly an artist this has been a real frustrating problem. My bug post about it is buried so deep not even I can't find it. Here is an image of the comparison of smoothing groups. see how the armour has nice hard edges directly from exporting, and leadwerks does not. 1 Quote
SlipperyBrick Posted February 24, 2018 Posted February 24, 2018 @tjheldna this might be of interested to you. Since MODO 10 they added extra tools (vertex normal toolkit) that allows you to do exactly what I mentioned above. Might be worth a shot baking the results of the weighted normals into a normal map and using that inside Leadwerks so you get those nice edges you can see in Unity into Leadwerks. Quote
Josh Posted February 28, 2018 Posted February 28, 2018 On 2/23/2018 at 4:48 AM, tjheldna said: This is all about smoothing groups. Edge loops aren't for the game ready model. That would be for a high poly model that you bake the normal map onto a low poly one. I had problems with LE importing smoothing groups First in MODO 8 not importing but newer version 11 its working again. I'm also now using Akeytsu for animation in which the groups does not import into Leadwerks. I have to use the model editor calculate angle option which is bad for characters or anything other than simple shapes. Thing is the same models export and smoothing groups come across perfectly in other game engines and have always done so. If your using Substance Designer for baking it has become really good at baking a model with a mixture of hard and soft edges. After all that work preparing, baking etc the final result still wont appear in LE correctly because of smoothing groups. A mainly an artist this has been a real frustrating problem. My bug post about it is buried so deep not even I can't find it. Here is an image of the comparison of smoothing groups. see how the armour has nice hard edges directly from exporting, and leadwerks does not. Please post a sample file for me to test if you would like this looked at. Quote Let's build cool stuff and have fun.
Josh Posted February 28, 2018 Posted February 28, 2018 Okay, this file gives me something concrete to work with. We load either binary or Ascii files, so I am just working with the binary file. 3ds max: LE: I will send this off to Brad for him to look at. Thanks! 1 Quote Let's build cool stuff and have fun.
Recommended Posts
Join the conversation
You can post now and register later. If you have an account, sign in now to post with your account.
Note: Your post will require moderator approval before it will be visible.